今、川崎市の監査委員も務めている浅野としては、言葉がない。 20年以上前の行政では、蔓延していた手法です。 一旦発注して納品を装い公金横領。または、実際は廉価版を納品させて差額を業者にプールさせたり。 業者も仕事もらいたいから協力。 これで組織毎に裏金を作り、何に使っていたかと言えば、慶長だったり送別の品だったり各種会合の会費だったり、一部は市長や議員のパーティー券代だったりと言われていました。 まぁ、自腹で払うのが嫌だったり、誰が払うべきか決まっていない物に充てていたわけです。
しかし、20年ほど前に日本中で問題になり全て点検し、再発防止に努めたはず。 今は、管理職同士で会費を積み立てたりして、互助的側面は補完していると聞いていたが、まさか、令和の今、政令指定都市で。
更に、今回は私用の買い物をしている。
懲戒免職当たり前! 刑事事件にすべし! それにしても、県警は捜査していたのに、なぜに立件出来なかったのか?
川崎市や水道企業団も改めて見直してきます。 内部告発もありましたら、ご連絡下さい。
iPhoneから送信
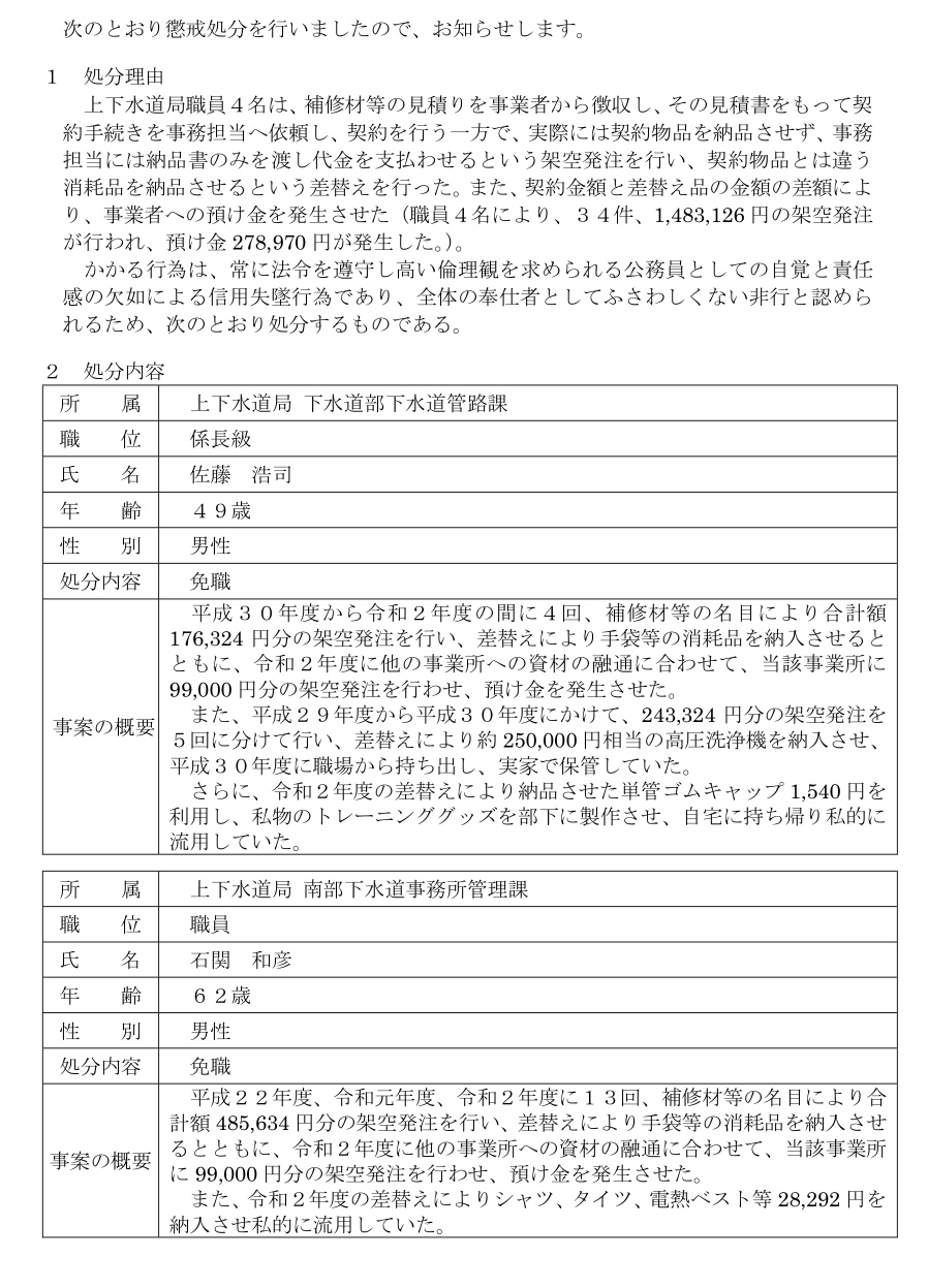
川崎市上下水道局職員による組織的公金横領について!








